Instance Verification Kit (IVK)
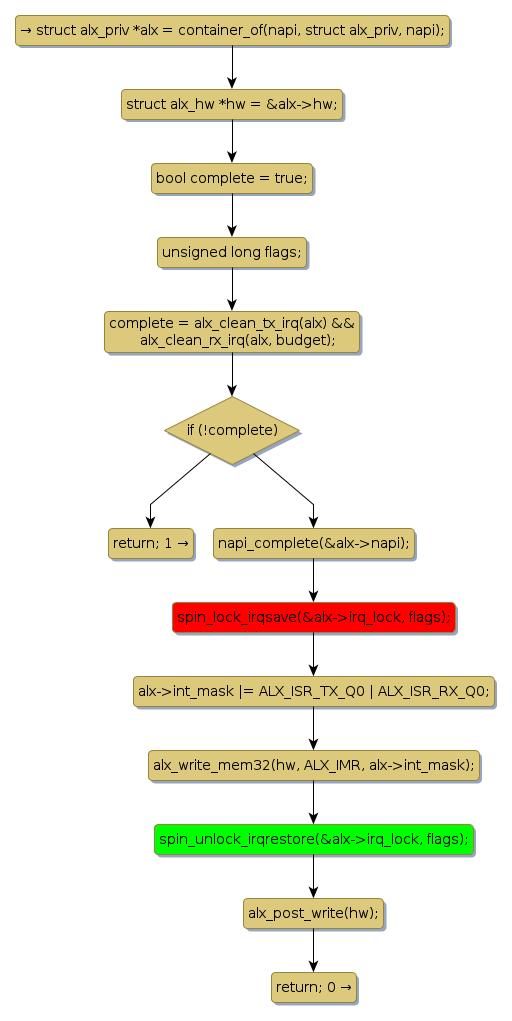
spin lock @ [7347+41+/linux-3.19-rc1/drivers/net/ethernet/atheros/alx/main.c]
Instance Signature: irq_lock
|
The Matching Pair Graph:
|
|
Function Name
|
Control Flow Graph (CFG)
|
Events Flow Graph (EFG)
|
Source Correspondence
|
|
alx_poll
|
|
|
[6997+8+/linux-3.19-rc1/drivers/net/ethernet/atheros/alx/main.c]
|